Instance Verification Kit (IVK)
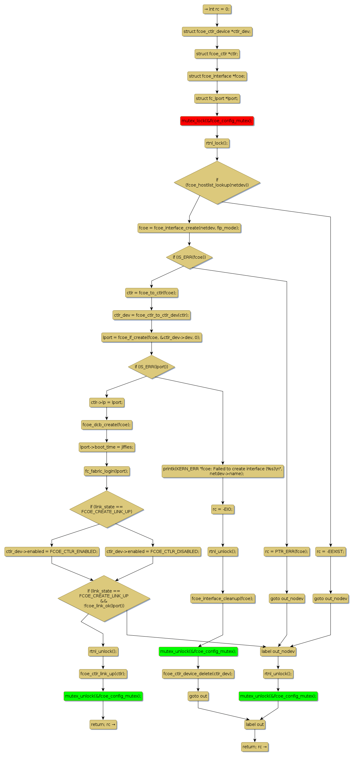
mutex lock @ [62656+31+/linux-3.19-rc1/drivers/scsi/fcoe/fcoe.c]
Instance Signature: fcoe_config_mutex
|
The Matching Pair Graph:
|
|
Function Name
|
Control Flow Graph (CFG)
|
Events Flow Graph (EFG)
|
Source Correspondence
|
|
_fcoe_create
|
|
|
[62415+12+/linux-3.19-rc1/drivers/scsi/fcoe/fcoe.c]
|